Back to Portfolio

SecureBank needed to modernize their mobile banking experience to compete with digital-first banks.
The goal was to create an intuitive, secure, and feature-rich mobile app that would increase user engagement and reduce customer service calls.


SecureBank’s users experienced difficulty navigating the app, completing common banking tasks, and understanding their financial information.
As a result, engagement was low and customer support calls were high.
To build a truly “intuitive and secure” app, we have to look past the screen and into the user’s headspace.
These empathy maps break down the internal and external drivers for Margaret, David, and Chloe, helping us understand why the 2.3-star version failed them and how the redesign wins them back.



To help SecureBank turn that 2.3-star rating around, I needed to address the three biggest pain points identified in the challenge: navigation complexity, onboarding friction, and feature gaps.
Below are three distinct user personas designed to represent the diverse needs of our customer base.




To understand industry expectations and identify opportunities, I analyzed leading digital-first banking apps.
These platforms were chosen because they represent modern mobile-first banking experiences with strong usability and engagement.


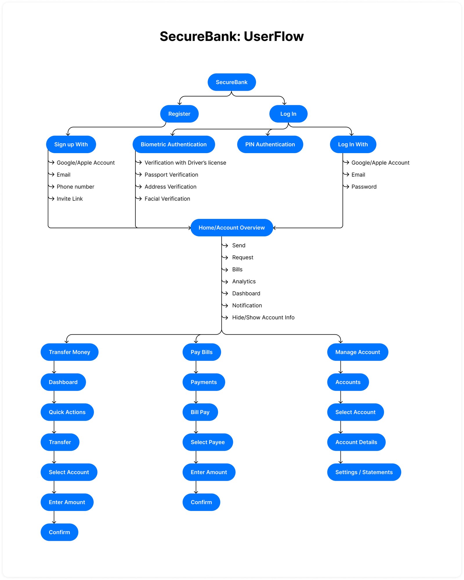
This IA prioritizes the most common tasks—checking balances, moving money, and security—to ensure users like Margaret and David can find what they need in under two taps.

Developed low-fidelity wireframes focusing on simplified navigation and task flows.













The redesign focused on optimizing the most common banking journeys.
Each flow was redesigned to reduce steps and improve clarity
Core User Flows Includes:

These are the foundational wireframes that demonstrate the product structure.













I led a complete redesign focusing on simplifying core banking tasks, implementing biometric authentication, and creating a personalized dashboard.
We conducted extensive user research with 15 customers and ran multiple usability testing sessions to validate our design decisions.
Created interactive prototypes for key user journeys including transfers, bill payments, and account management.

To validate the redesigned experience, usability testing was conducted using interactive prototypes of the SecureBank mobile app.
8 participants a mix of frequent mobile banking users and moderate users were asked to complete common banking tasks including checking balances, transferring money, and paying bills.
In early prototypes, some participants had difficulty locating the transfer option because it was nested inside the Accounts section.
“I expected the transfer option to be on the home screen.”
Transfer functionality was added to the Dashboard Quick Actions section, making it accessible within one tap.
Users completed transfers 40% faster during follow-up testing.
Participants reported frustration with entering passwords every time they opened the app.
“Typing my password every time makes me avoid opening the app.”
Biometric authentication was implemented, allowing users to log in using fingerprint or facial recognition.
Login time decreased significantly and users reported a more seamless experience.
Participants initially struggled to interpret transaction details due to unclear labeling and limited merchant information.
“I’m not sure what this charge is from.”
Transaction cards were redesigned to include:
Merchant name and icon
Transaction category
Date and time
Clear transaction amount
Users were able to identify transactions more quickly and confidently.
Participants had difficulty finding where to freeze or manage their debit card.
“I expected card controls to be easier to find in case of emergencies.”
A dedicated Cards section was introduced in the main navigation, giving users direct access to card management tools.
Users successfully located card controls in under 5 seconds during testing.
After implementing design improvements, the updated prototype showed measurable usability gains.
Usability testing revealed that simplicity and speed were the most important factors for mobile banking users.
By simplifying navigation, implementing biometric authentication, and prioritizing core financial tasks, the redesigned SecureBank app created a more intuitive and efficient banking experience.
Monthly active users increaing by 180%
User satisfaction score (up from 42%)
Reduction in task completion time
App store rating improved from 2.3
Decrease in customer service inquiries
Account setup completion rate
Collaborate with developers to build and launch the App.
Conduct targeted marketing campaigns to acquire new customers.
Continuously monitoring App usage data and customer feedback to identify areas for improvement.
Explore new features and functionalities
By following a user-centered design approach, SecureBank Financial aims to address the challenges faced by consumers and provide a convenient, secure, and fast transactional experience.

Have a project in mind? I’d love to hear about it. Send me a message and let’s discuss how I can help bring your vision to life.
© 2026 Sammy Tarlah. All Rights Reserved.
Designed & Developed by Sammy Tarlah